国产乱国产乱,国产白嫩美女在线,日美韩一级片,啪啪电影院

當前位置:首頁 > 熱點新聞> 新技熱點

SOLIDWORKS Electrical 2023新功能-電氣設計新功能

SOLIDWORKS 2023新版本已經與大家見面,今天微辰三維與大家分享SOLIDWORKS Electrical 2023新功能,讓我們先一起來看看視頻——

點擊觀看SOLIDWORKS Electrical 2023新功能

電氣工程師在完成電氣原理圖設計的同時,還需要頻繁地修改、導出各報表,使得大量時間浪費在重復性的手動工作上。即便如此,也無法保證完全準確無誤;電氣設計部門和機械設計部門雖然在設計同一產品,但不同部門之間互相獨立的設計工具使協同變得困難。那么如何提高電氣工程師的設計效率?如何在協同中完成設計?

SOLIDWORKS Electrical為電氣工程師提供更高的效率更準確的電氣原理圖設計的解決方案。同時,還提供多用戶協作設計,使機械設計和電氣設計得以在同一平臺內進行。電氣工程師在二維圖紙中的電氣設計,可以在機械工程師的三維空間結構中進行模擬布局,自動布線,計算線長,真正實現機電一體協同設計。

現在,SOLIDWORKS Electrical 2023全新升級,為用戶帶來全新體驗。

SOLIDWORKS Electrical 2023中,我們允許項目中預留開口式電線,這些電線的連接信息及長度將完整的體現在連接報表中。

1.png

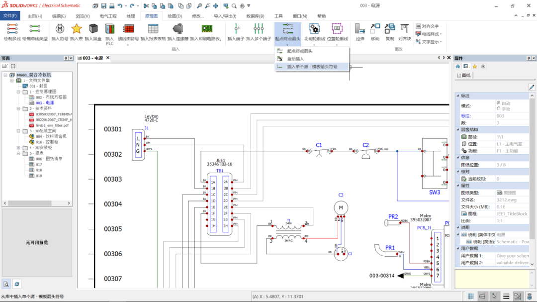
我們將更加方便地添加起點終點箭頭符號,并可以自由的命名,通過名字進行關聯,即使通過手動關聯的起點終點符號,也可以在設計過程中添加名稱,讓設計更加方便快捷。

2.png

一鍵刪除設備讓設計更加輕松,我們刪除設備不再需要搜尋設備使用的所有位置,僅僅需要從設備管理器中一鍵刪除,并提示設備在原理圖中使用的狀態。

3.png

在SOLIDWORKS Electrical 2023中,增加了嵌入式報表,我們不但可以在原理圖中插入原理圖的統計列表,還可以在安裝板圖中插入箱柜清單,滿足不同設計需求。

4.png

新功能支持多種圖片格式(PNG、JPG和TIFF),這樣就不需要先將圖像轉換為位圖而降低很多分辨率。

5.png

SOLIDWORKS Electrical 3D中,電氣設備管理器進行了增強,顯示隱藏設備時,我們可以展開和折疊,已關聯和未關聯設備圖標變得更加智能。關聯設備時,不但可以在一個窗口進行多個設備關聯,還可以看到更多的設備屬性,讓關聯更加便捷。同時,2D的數據可以自動傳輸到3D模型中,特別是有些參數,例如質量參數,這讓我們輕松得出整個設備的重量。

6.png

SOLIDWORKS Electrical 2023 再次為用戶帶來了更高的設計效率體驗,并增加了更多本地化的功能。


相關資訊

3DEXPERIENCE DraftSight 2023 增強功能Top10

SOLIDWORKS 基于瀏覽器的角色增強功能 TOP 10

SOLIDWORKS 2023新增功能 - PDM數據管理

SOLIDWORKS 2023 五大新增功能——Simulation仿真驗證

                      国产乱国产乱 河东区| 晋中市| 芦溪县| 正定县| 张北县| 邢台市| 隆子县| 秦安县| 西城区| 府谷县| 东明县| 安义县| 元江| 含山县| 广元市| 河曲县| 丘北县| 内丘县| 民和| 绥棱县| 重庆市| 河曲县| 达拉特旗| 彰武县| 通化市| 特克斯县| 交城县| 若尔盖县| 东宁县| 平陆县| 合阳县| 罗平县| 昭平县| 民县| 邯郸县| 峡江县| 阿巴嘎旗| 仁化县| 德惠市| 绩溪县| 上饶市| http://444 http://444 http://444